(«Вероятностные методы исследования информационных процессов»)Важнейшие научные и прикладные результаты3. Многомерное обобщение классических чисел Каталана 5. Программы и алгоритмы повышения пространственного разрешения цифровых изображений 6. Алгоритмы оценивания взаимного смещения фрагментов цифровых изображений Проект РНФ №24-21-00136Публикации 2024-2025 года по проекту
![]()
![]()
![]()
![]()
![]()
![]()
![]()
Публикации по проекту Госзадания (№ 124041700103-1) доступны в разделе Публикации
Раздел 1. Аналитический расчет на ЭВМ объемных интегралов по областям интегрирования, задаваемым выпуклыми многогранниками с подвижными границами в n-мерном пространстве Создан пакет программ для аналитического расчета формул, задаваемых многомерными интегралами вида
где область интегрирования
Программно реализованный базовый алгоритм основан на представлении интеграла (1) в эквивалентной форме
когда индикаторная функция множества вносится под знак интеграла, а само интегрирование распространяется на все пространство. Сомножителями в подынтегральном выражении выступают функции Хевисайда:
В дальнейшем n-мерный интеграл (3) с помощью циклического применения тождества
преобразуется к набору повторных интегралов с уже расставленными пределами интегрирования. На заключительном этапе ведется последовательное интегрирование каждого из повторных интегралов, на которые распадается исходный интеграл (1), а затем объединение полученных результатов с учетом границ изменения свободного параметра e.
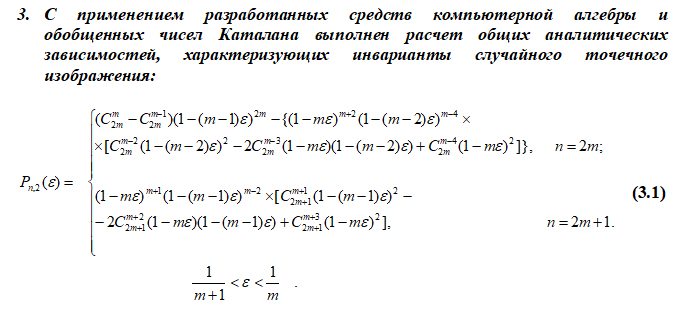
Раздел 2. Программные и дискретно-комбинаторные методы аналитического расчета формул, описывающих вероятность безошибочного считывания случайных точечных изображений ![]() С применением программно-алгоритмического аппарата, ориентированного на аналитический расчет многомерных интегральных выражений по выпуклым многогранникам (см. раздел 1), и нового понятия обобщенных многомерных чисел Каталана (см. раздел 3) установлены и доказаны ранее неизвестные аналитические соотношения, которыми описывается вероятность безошибочной регистрации координат случайного точечного изображения для случая считывающей апертуры с ограниченным числом пороговых уровней. Рассчитанную с помощью специализированных программных систем аналитического интегрирования таблицу вероятностных формул , задающих частные решения задачи для всех фиксированных значений n и k вплоть до n=14, можно найти по этой ссылке. Замкнутые по параметру n аналитические соотношения общего вида, описывающие надежность процесса считывания случайных точечных изображений, можно найти по этой ссылке.
Раздел 3. Многомерное обобщение классических чисел Каталана ![]()
Введено понятие многомерных обобщенных чисел Каталана. Для каждого из предложенных расширений классической последовательности Каталана найдено его явное аналитическое представление. Новое понятие эффективно применено в исследованиях, связанных с оцениванием надежности считывания случайных точечных изображений. Предложенное обобщение классической последовательности Каталана, известной еще со времен Леонарда Эйлера, является серьезным вкладом в развитие перечислительной комбинаторики и служит полезным инструментом при решении многих теоретических и прикладных вероятностно-комбинаторных задач. В наших исследованиях необходимость расширения классических чисел Каталана возникла при решении задач, относящихся к оцениванию надежности считывания случайных точечных изображений. Задачи, приводящие к обобщенным числам Каталана, сформулированы нами в доступной словарно-лингвистической форме и вместе с решениями приведены по этой ссылке.
Раздел 4. Программно-алгоритмический комплекс стерео реконструкции участка земной поверхности по спутниковым данным, полученным с низкоорбитального комического аппарата ![]() Разработан комплексный подход, основанный на сквозной программной поддержке всех этапов автоматического восстановления рельефа поверхности Земли по данным спутникового пролета, не требующий вмешательства оператора. В работе предложены эффективные методы поиска сопряженных точек, оценивания неизвестных координат главной точки изображения и углов поворота камеры. Важной особенностью всех разработанных алгоритмов является их высокое быстродействие. Разработанные алгоритмы основаны на совместной параллельно-групповой обработке сразу нескольких стереопроекций, что делает решение более надежным и значительно сокращает время его получения.
Раздел 5. Программы и алгоритмы повышения пространственного разрешения цифровых изображений
Разработаны алгоритмы и программные системы восстановления изображений высокого разрешения по последовательности низкоразрешающих изображений, получаемых с помощью регулируемого субпиксельного сканирования.
В основе программно реализованных алгоритмов лежит метод поиска изображения с минимальной дисперсией (энергией). Алгоритмы устойчиво работают на краях изображения (практически без ухудшения качества восстановления) и показывают приемлемые результаты в присутствии аддитивных шумов.
Раздел 6. Алгоритмы оценивания взаимного смещения фрагментов цифровых изображений Разработаны алгоритмы прецизионного оценивания взаимного смещения фрагментов цифровых изображений на основе билинейной интерполяции исходного сигнала, независимой интерполяции по каждой переменной, разложения сигнала в ряд и других методов. Лучшие из разработанных алгоритмов обладают высокой точностью совмещения даже при значительном уровне шума, поскольку основаны на статистическом усреднении по полю выборочных значений частных производных сигнала.
Раздел 7. Программы и алгоритмы оптимального по быстродействию обнаружения и локализации импульсных объектов ![]() Построены оптимальные по быстродействию алгоритмы локализации точечно-импульсных объектов, образующих случайное поле и проявляющих себя в случайные моменты времени генерацией бесконечно коротких дельта-импульсов. Оптимальный алгоритм поиска должен, как правило, удовлетворять одному из двух требований: либо минимизировать суммарное поисковое усилие, необходимое для обнаружения объекта, либо максимизировать полную вероятность обнаружения при наличии ограниченного поискового усилия. Процедура поиска и локализации случайных импульсных объектов осуществляется с помощью приемника с перестраиваемым окном обзора. Найдены оптимальные стратегии одношагового, многоэтапного, циклического и многоцелевого поиска. - среднее время локализации объекта при одношаговой процедуре поиска.
Основные выполненные проекты
1. Проект РФФИ 19-01-00128 "Методы, алгоритмы и программы для задач интеллектуального анализа случайных изображений и импульсно-точечных полей (2019-2021 гг.)" 2. Проект РФФИ 18-51-00001 Бел_а "Разработка высокопроизводительных средств интеллектуальной программной поддержки для решения трудоемких задач информатики и биоинформатики (2018-2019 гг.)" 3. Проект РФФИ 16-01-00313 А "Интеллектуальная программная поддержка в задачах оптимальной цифровой обработки случайных точечных изображений (2016-2018 гг.)" 4. Проект РФФИ 13-01-00361 а "Интеллектуальный анализ случайных дискретных полей на основе компьютерных аналитических вычислений (2013-2015 гг.)"
Список публикаций лаборатории №12 доступен в разделе "Публикации". |
Научные и прикладные результаты лаборатории 12 |

















- 